Introduction

Measuring current within a circuit enables optimization of system performance. This optimization may target operating efficiency — critical for mobile, portable, and wearable devices — or the characterization of switching behavior in wide‑bandgap (WBG) semiconductors, where transition times can be on the order of hundreds of picoseconds. Current measurement is also central to double‑pulse testing, where the interaction between the switching device and magnetic components such as transformers and inductors must be evaluated to understand switching loss, hysteresis behavior, and magnetic device loss models.

High‑bandwidth current measurements further support active current sharing across multiple phases, revealing dynamic behavior that would otherwise remain hidden. They also provide insight into internal details of integrated components such as DC/DC converter modules. In addition, resistors serve as the dissipative element in Picotest transient load steppers, such as the 2000A/ns S2000, where bandwidth and insertion inductance directly affect performance. The Picotest load cells and the current shunt resistors will converge, using the same resistor technology to achieve both applications, while minimizing the inductance of both.

Quantifying Circuit Performance

The performance of a current‑sense resistor can be quantified in the time domain by its rise time or in the frequency domain by its bandwidth. The rise time is related to the loop inductance and resistance by

while the resistor bandwidth is given by

These expressions are related through the familiar approximation

  or 

The measured rise time or bandwidth can be corrected by adding a compensator that counteracts the resistor’s inductance. Compensation may be implemented in hardware or software, with software offering greater flexibility and requiring less PCB area. Importantly, compensation does not reduce the insertion inductance itself; it only corrects the measurement to reflect the true current. When the insertion inductance is comparable to the circuit inductance, the added inductance will degrade system performance regardless of compensation.

Loop inductance includes the inductance of the resistor and all series elements through the PCB. In Picotest GaN load stepper cells, more than 40% of the achievable speed is determined by this loop inductance. The resistor value is also a factor: as resistance decreases to support higher current and lower loss, the achievable bandwidth for a given loop inductance decreases.

Existing approaches suffer from several limitations.1,2 They are typically large, require external shunts and connectors, consume valuable PCB area, and are removed for production, resulting in different performance between validation and deployment. They also do not support real‑time current measurement in production systems, which is increasingly important for efficiency management, current and phase shedding, and monitoring semiconductor degradation. Prior modeling attempts have been overly simplistic and have omitted key physical effects. I first discussed this complexity for DC behavior in 2012.3

Identifying the Requirement

Industry requires a current‑sense resistor that provides:

  • Minimum insertion inductance to avoid degrading circuit performance
  • A form factor small enough for production PCB integration
  • Compatibility with hardware or software compensation
  • Minimal sensitivity to strong magnetic fields present in high‑current circuits
  • Integrated thermal management
  • High reliability
  • High accuracy across frequency and operating conditions

As this architecture transitions from research hardware into manufacturable components, these requirements define the basis for the first production‑ready devices now being developed in collaboration with Thin Film Technology.


Modeling a Current Shunt Resistor

As shown in prior work, a resistor behaves more like a distributed grid than a lumped element, with significant internal coupling. What is less commonly addressed is the coupling between adjacent resistors and between elements within the same device. Two parallel resistors couple differently than a single resistor, and the coupling is sensitive to the manufacturing stackup.

Some engineers mount resistors upside down to reduce inductance by moving the resistive film closer to the PCB. The actual effect depends on the specific construction and manufacturer, and in many cases this orientation increases inductance. These decisions directly influence coupling behavior. Moving the film away from its intended position alters the internal field distribution, and resistors placed in close proximity couple to one another. Two right‑side‑up resistors couple differently than two upside‑down resistors, and both differ from a mixed‑orientation pair. As noted in prior work, it is also possible to over-couple the elements using off the shelf resistors. The measurements of under-coupled, optimally coupled and over-coupled resistors are shown in Figure 1.

Sandler Figure 1 3-10-26.pngFigure 1. Measured shunts with different coupling strategies: under‑coupled (red), optimally coupled (blue), and over-coupled (violet). As measured with the Picotest Component Test Fixture.

The under‑coupled case exhibits the highest inductance. The over-coupled case achieves lower inductance but at the cost of degraded resistance accuracy at high frequency. The optimally coupled case achieves the lowest inductance without compromising resistance accuracy.

Compensation Hardware or Software

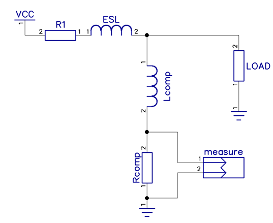
Figure 2 illustrates a simplified model of a current‑sense resistor, , with its associated ESL. Above the resistor’s bandwidth, the impedance becomes inductive and increases at 6 dB/octave. A common compensation method adds an auxiliary inductor and resistor.

If the L/R time constant of the shunt matches that of the compensator, the measured signal exhibits effectively infinite bandwidth while the insertion impedance remains ESL‑limited. Only the L/R ratio is critical, though is often set near 50 Ω to match coaxial measurement systems.

Sandler Figure 2 3-10-26.pngFigure 2. Common hardware compensation scheme for a current‑sense resistor.

Figure 3 shows an example of hardware compensation. The solid black trace is the insertion impedance; the faint gray trace is the compensated measurement. The compensator extends the bandwidth to approximately 1 GHz, though resistance variation is visible between 10 MHz and 1 GHz, and resonance artifacts appear above 2 GHz.

Sandler figure 3 3-10-26.pngFigure 3. Uncompensated resistor insertion impedance (black) and compensated measurement (gray). Uncompensated, the bandwidth is roughly 150 MHz, and compensated, it is 1 GHz.

Hardware compensation is effective but sensitive to component tolerances, temperature coefficients, and device‑to‑device variation, which may require individual tuning. The measurement channel — including probe and oscilloscope imperfections — also contributes error and ideally should be corrected.

Because the resistor intentionally leverages internal coupling to reduce inductance, unintended coupling to nearby components can degrade accuracy. Software‑based digital compensation, available in most oscilloscopes, can correct the entire measurement chain, including probe and channel imperfections, and is well suited for production integration. An additional benefit of software compensation is that over-coupling might be acceptable, allowing further ESL reductions as shown in Figure 1.

Measurement Example

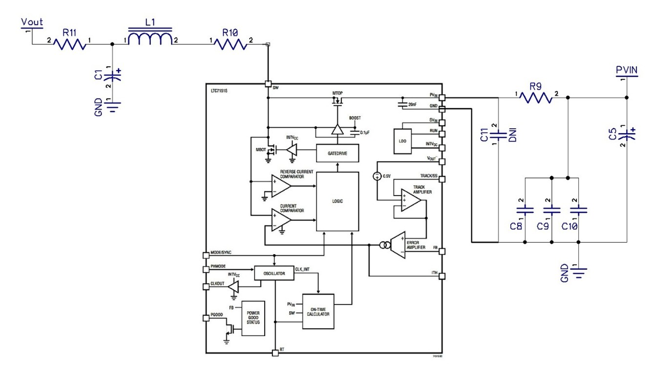
A simple VRM evaluation board was constructed to evaluate the shunts in several locations. A picture of the demo board is shown in Figure 4. Three shunts are included in the positions of R9, R10, and R11. R9 monitors the high-side MOSFET Drain current, R10 monitors the inductor ripple current, and R11 monitors the current for an external, S10 stepper probe.  A simplified schematic is shown in Figure 5.

Sandler Figure 4 3-10-26.jpgFigure 4. VRM evaluation board developed to evaluate the shunts in several locations. These evaluation boards will likely be available on DigiKey shortly.


Sandler Figure 5 3-10-26.jpgFigure 5. The demo board, based on LTC7151, includes three shunts, monitoring the high side MOSFET drain current, R9, as the most sensitive location. Additional shunts monitor the inductor ripple current and external step load current. Note the local bypass capacitor C11 is depopulated for this demonstration.

The most sensitive location is R9, measuring the high side MOSFET Drain. This PMIC, LTC7151, includes a 20 nF internal capacitor and the local bypass cap C11 is depopulated to present the shunt inductance to the device. This demonstrates the benefits of the ultra-low insertion inductance.  

Figure 6 shows the measured high‑side drain current at R9, illustrating the ESL‑limited rise behavior and confirming the benefit of minimizing insertion inductance at the most sensitive node.

Sandler Figure 6ab 3-10-26.pngFigure 6. Measured results showing the inductor ripple current, including the resonant transition with the local decoupling capacitor removed (top). The lower trace shows the upper MOSFET drain current with the local decoupling capacitor removed.

With the known 20 nF internal capacitor and ringing frequency, the parasitic inductance at the input pin is computed to be 550 pH. With only 50 pH being due to the shunt, the shunt is less than 10% of the total parasitic inductance and IS therefore minimally invasive in the measurement.

Addressing External Electromagnetic Sensitivity

Because the resistor is sensitive to coupling and uses this coupling to advantage, it is important to minimize unwanted coupling to nearby circuit elements. One effective approach is to shield the resistor using a reference plane much

Adding Thermal Management

Current‑sense resistors used in high‑current applications must balance minimal size with effective thermal management. Incorporating a thin reference plane within the resistor provides a thermal path in addition to its electromagnetic function. Many high‑current systems include heat sinks or liquid‑cooled manifolds for the ASIC. The resistor can be mounted to these structures, provided a thermal interface material (TIM) is used, as the copper reference plane is not electrically isolated.

Manufacturing Considerations for Reliability

Manufacturing choices strongly influence inductance, power rating, temperature stability, and long‑term reliability. Laser trimming, film geometry, termination design, and substrate selection all affect the electromagnetic and thermal behavior of the resistor. Trimming introduces localized heating and mechanical stress, which can create micro‑cracks or alter the current path, reducing pulse‑power capability and accelerating drift. Edge‑trimmed and spiral‑trimmed constructions exhibit different hot‑spot patterns, directly affecting power rating and stability.

Temperature compensation strategies depend on manufacturing precision. Matching the temperature coefficients of the resistive film, terminations, and substrate is essential for accuracy across operating conditions. Variations in film thickness, trimming depth, or termination metallurgy can shift the effective temperature coefficient and introduce non‑linear behavior at high current.

Reliability also depends on process uniformity. Variations in film placement, substrate flatness, or termination alignment change the coupling between elements, altering the effective ESL and potentially degrading high‑frequency accuracy. A controlled, repeatable manufacturing process is essential to ensure device‑to‑device consistency, particularly when the resistor serves as a calibrated measurement element in production systems.

Next Steps

With the research completed, this research now moves on to the next steps. The patent filing is underway, and we hope to have that completed in the near future. First generation devices will now be commercialized by Thin Film Technology, in various forms and sizes and we will continue to improve and expand the product offerings. Initial distribution and demo boards will become available through DigiKey soon.

Conclusion

Modern power electronics place unprecedented demands on current‑sense resistors. WBG switching edges, multi‑phase current sharing, real‑time efficiency management, and embedded transient load testing all require a measurement element that introduces minimal disturbance while maintaining accuracy across a very wide bandwidth. Meeting these requirements demands more than a low‑value resistor. It requires precise control of coupling, insertion inductance, thermal behavior, and long‑term stability, all within the constraints of a production PCB.

By treating the resistor as an electromagnetic structure rather than a lumped element, and by managing coupling, shielding, thermal paths, and compensation as part of a unified design, it becomes possible to achieve ultra‑low insertion inductance and gigahertz‑class measurement bandwidth in a device small enough for production use. This enables real‑time current visibility in deployed systems, improves switching characterization, and supports advanced control strategies such as phase shedding, current balancing, and degradation monitoring.

The result is a measurement element that enhances system performance rather than limiting it. As power systems continue to push toward higher speed, higher density, and higher reliability, the current‑sense resistor must evolve accordingly. The approach outlined here provides a path to that evolution.

Early production units and evaluation boards will be available through DigiKey, enabling engineers to begin integrating this architecture into their own systems.


Sandler Figure 7ab 3-10-26.pngFigure 7. Picotest current shunts.

REFERENCES

  1. I. Novak, Y. Mori, M. Resso, “Accuracy Improvements of PDN Impedance Measurements in the Low to Middle Frequency Range,” DesignCon 2010.
  2. L. Shillaber, Y. Jiang, L. Ran, T. Long, “Ultrafast Current Shunt (UFCS): A Gigahertz Bandwidth Ultra‑Low‑Inductance Current Sensor,” IEEE Transactions on Power Electronics, vol. 37, no. 12, pp. 15493–15504, Dec. 2022.
  3. S. Sandler, “Making Sense of Two‑Wire Current‑Sense Resistors”, How2Power Today, July 2012.